我校获批8个省级质量工程建设项目
作者: 王瑾 于明清 | 来源:suncitygroup太阳新城| 摄影:suncitygroup太阳新城| 日期:2023-02-23 | 点击量:
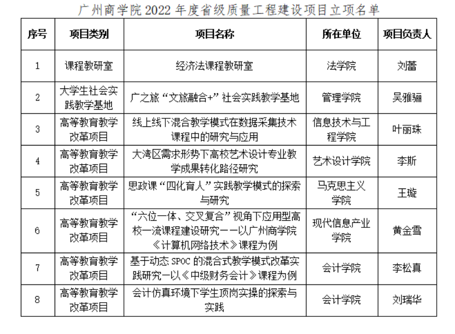
根据《广东省教育厅关于公布2022年广东省本科高校教学质量与教学改革工程建设项目立项名单的通知》(粤教高函〔2023〕4号),我校有8个项目获批省级质量工程建设项目立项,包括课程教研室1项、大学生社会实践教学基地1项和高等教育教学改革项目6项。
质量工程建设项目是学校推动教学改革,打造优质教学资源,提高教学水平和人才培养质量的重要抓手。学校将加强对质量工程建设项目的过程管理,确保项目建设进度和预期目标的实现,产出优质成果,推动学校高质量发展。